来上海工作的小伙伴们,如果需要申请上海居住证积分该怎么做?有哪些需要注意的细节?2025年办理上海居住证积分申请其实是比之前快很多的,新来的朋友办理居住证不用再登记6个月才能领证了,因此大大节省了时间!那么如果你想要办理居住证积分单没有头绪,或是不清楚2025上海居住证积分怎么申请?不同的区申请流程其实是有所区别的。别担心,老师为大家提供了攻略流程(给大家用嘉定区积分办理举例~)一起来看看吧~

想知道你的积分是否达标?点击【上海居住证积分模拟计算器】快速计算
1、办理路径
①访问“上海市一网通办在线政务服务平台官网”网址:(https://zwdt.sh.gov.cn/govportals/index.do)在导航栏输入“积分”并搜索

②在业务栏目中选择“积分申请系统”

2、若单位首次申请
①点击“单位注册”,正确填写信息后,点击“注册”

②完善单位信息后,点击“提交”,并至单位注册地所在区人才发展服务中心受理点审核单位信息


③线下审核单位信息需要递交以下材料:(所有材料现场审核原件收取复印件)
❶ 申报单位人事专员介绍信(需加盖单位公章)
❷ 申报单位人事专员身份证(人事专员社保需在申报单位)
❸ 申报单位营业执照(具有劳务派遣资质的单位需提供劳务派遣许可证,在沪分公司需提供分公司在沪缴纳企业税的凭证)
3、已审核通过的用人单位直接登陆单位账户
①随后点击“申请居住证积分”,为个人申请积分账号

②正确填写信息后,点击“注册”

③正确填写信息后,点击“下一步”

④填写“个人工作经历”

简历请从首次就业前的毕业学校起填,请完整填写个人工作经历,中间如果有在家待业超过3个月也请填写进去,若来沪前有外地工作经历也请填写完整。如8个序号不够填写完整简历可在最后一页备注栏内补充完整。
⑤填写“同住人信息”,同住子女如需享受积分待遇请选“是”(满16周岁以上且在全日制普通高中就读的同住子女,应当提供就读证明和学籍证明)


⑥根据申请人情况填写专业技术职务任职资格等“其他信息”

职称系列名称为获得符合国家规定的“中级职称”或“高级职称”的人员填写
⑦如为“企业投资人”才需填写该信息

以上为“企业投资人”需依靠企业纳税而积分的人
⑧确认信息填写无误后,点击“完成”

⑨点击“审核”,单位自审个人信息

⑩确认信息无误后,点击“单位审核通过”

⑪单位审核通过后,请于2个工作日后至受理点提交书面材料

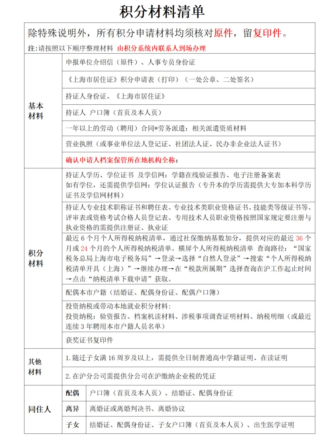
4、现场递交材料准备
①点击打印积分申请表

②积分新办需提交以下材料

无论是新办还是续办积分,都可以在网上打印《上海市居住证》积分通知书,提醒一下,须在有效期内方可打印。每年居住证签注后,需申请积分确认(续办),不要忘记哦。
申报单位介绍信
持证人有效期内身份证
《上海市居住证》积分申请表
最近 6 个月个人所得税完税证明(如涉及社保倍数加分的,需提供社保倍数对应月份个人所得税完税证明)
申报信息发生变更的,对应居住证积分标准,用人单位请递交相应的积分申请个人书面材料

续办时如材料有变化(如工作单位变更、学历提升等),需提前准备好相应材料。申请过程中需关注办理进度,如有被退回情况需及时查看退回原因并补充材料。通过以上流程,申请人可以顺利地在上海申请和续办居住证积分。如果你对上海居住证积分怎么申请还有不清楚的,可以点击左侧扫一扫添加顾问免费咨询掌握最新资讯,独家资料,或点击下方在线咨询,专业人员随时在线答疑!一对一规划解答落户上海、提升学历、申请职称、积分上学等方面遇到的疑难问题

一对一规划顾问
为了确保您的测评结果更准确, 我们申请您留下联系方式以便我们人工审核后通过电话回访告诉您准确的测评结果。*您的信息受 《隐私保护声明》保护
提交成功



