上海积分落户这句话本身就存在问题。120积分是指上海居住证积分,上海居住证积分是无法直接转为上海户口的,目前政策上海积分和落户之间没有关系;硕士研究生毕业申请上海落户的时候可以有多少分呢?往下看

上海应届生毕业评分满72分即可落户上海
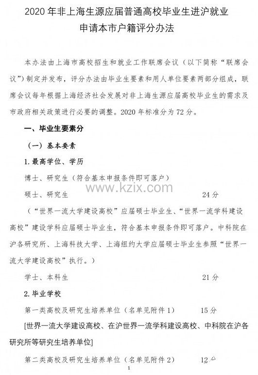
而在上海应届生落户政策要求中,应届硕士研究生毕业评分为24分

由于今年上海应届生落户政策放开,符合以下教育背景的应届毕业生,只要符合基本申报条件,无需满足72分的评分标准
即可直接落户上海:应届博士研究生毕业“双一流”应届硕士毕业生中科院在沪各所、上海科技大学、上海纽约大学的应届硕士毕业生北京大学、清华大学、上海交通大学、复旦大学、同济大学、华东师范大学六所院校应届本科生
上海落户工具:上海落户条件自动评测系统
上海居住证满积分是可以享受上海市民待遇,比如孩子可以在上海参加高考,参加上海医疗保险等。
学历积分详细分值:
持证人取得大专(高职)学历,积50分
持证人取得大学本科学历,积60分
持证人取得大学本科学历和学士学位,积90分
持证人取得硕士研究生学历学位,积100分
持证人取得博士研究生学历学位,积110分
应届毕业生当年申请上海居住证积分的时候,还可以另外加10分,所以硕士研究生学历学位可以积分100分+10分=110分
所以硕士学位办理上海居住证积分的时候可以积100分,办理落户的时候是24分,二者之间没有关系!大家这点需要提前了解清楚
一对一规划顾问
为了确保您的测评结果更准确, 我们申请您留下联系方式以便我们人工审核后通过电话回访告诉您准确的测评结果。*您的信息受 《隐私保护声明》保护
提交成功



