自2021年2月19日起,上海、浙江、江苏、安徽(合肥)的户籍居民在长三角区域内跨省迁移户口时,只需在迁入地公安派出所申请办理即可,再也不用在迁出地和迁入地间来回奔波。

官方原文:
“自2021年2月19日起,上海、浙江、江苏、安徽(合肥)的户籍居民在长三角区域内跨省迁移户口时,只需在迁入地公安派出所申请办理即可,再也不用在迁出地和迁入地间来回奔波。
办理范围:
“目前,上海市适用跨省户口网上迁移服务范围为:公安审批“投靠类”(配偶投靠、子女投靠、老人投靠)和经上海市人社局审批入沪的“人才类”落户人员。
但是,截至2021年2月19日,一网通办留学落户系统,暂时还未开放江苏省、合肥市的跨省迁移,系统里还是老的,只有浙江省的版本。相信在不久的将来,一网通办留学系统,也会及时跟进更新这个新政策。
原户籍地是江苏全省、浙江全省、安徽省合肥市的留学落户的同学,都可以在申请阶段申请这个跨省迁移,免除回老家办理《户口迁移证》了
老跨省迁移:上海-浙江
新跨省迁移:上海-浙江,上海-江苏,上海-合肥
上海落户工具:上海落户条件自动评测系统
(一)办理范围
申请人在迁入地公安派出所或人社部门申请办理跨省户口迁移时,可根据本人实际情况自愿选择长三角区域跨省户口网上迁移。目前,上海市适用跨省户口网上迁移服务范围为:公安审批“投靠类”(配偶投靠、子女投靠、老人投靠)和经上海市人社局审批入沪的“人才类”落户人员
(二)办理流程
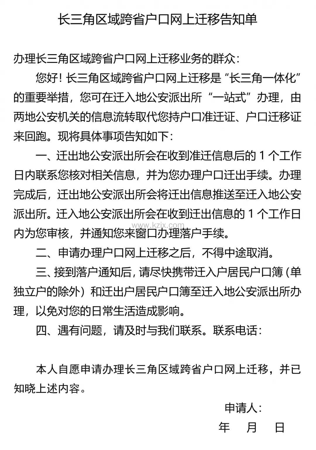
1、提交申请
申请人在申请迁入地落户时,可选择跨省户口网上迁移的便民服务措施。对自愿选择跨省网上迁移服务的申请人,应当填写告知单

2、准予迁入
经迁入地公安机关或人社部门审核同意迁入、并自愿选择跨省市户口网上迁移的申请人,由迁入地人口业务系统生成户口准迁证电子信息
3、迁出注销
迁出地公安机关应当在接到户口准迁证电子信息之日起1个工作日内,联系申请人核实户口迁移具体情况,确认无误后留存备案信息、办理户口迁出注销手续,在迁出地人口业务系统中生成户口迁移证电子信息
4、办理迁入
迁入地公安派出所应当在接到户口迁移证电子信息之日起1个工作日内,核实确认无误后,通知申请人办理落户
新政策开始实施后,简化了迁户上海的流程,大大缩短了迁户时间!
一对一规划顾问
为了确保您的测评结果更准确, 我们申请您留下联系方式以便我们人工审核后通过电话回访告诉您准确的测评结果。*您的信息受 《隐私保护声明》保护
提交成功



