2022年申请上海应届生落户申请流程是什么?需要准备什么上海落户材料?2022届的应届生们,提前看看不吃亏!

如果你想要落户上海,却不清楚自己是否符合上海落户资格,可以通过以下方式获取你的落户资格!
上海积分落户网老师答:不可以。
上海应届生落户不可以自己申请,需要入职的用人单位为其申请上海落户。
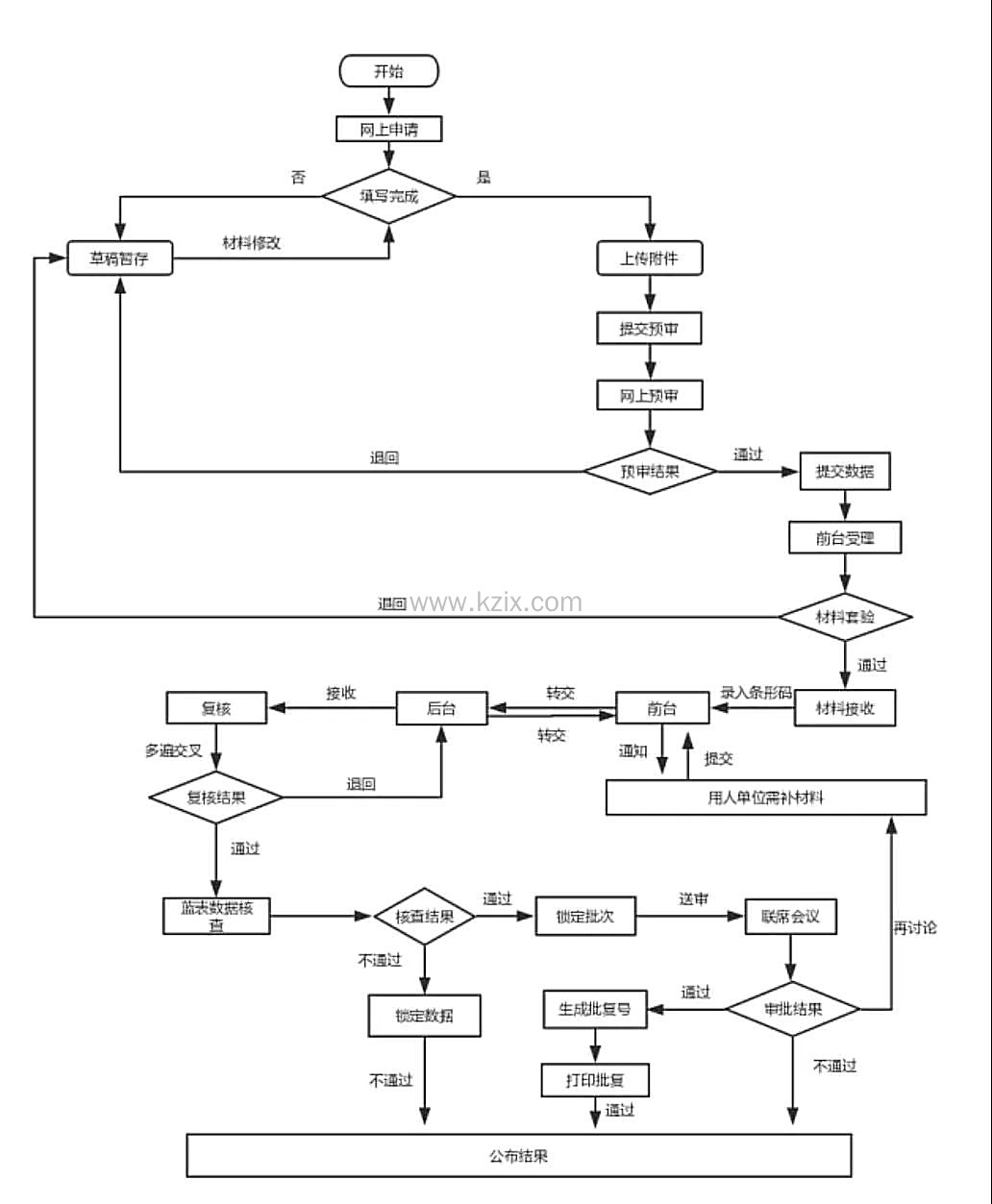
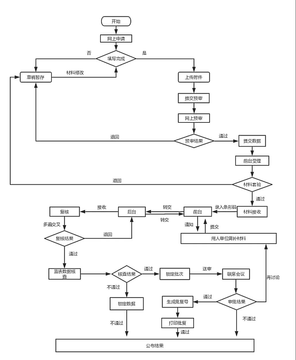
1、由各用人单位在上海学生就业创业服务网的“用人单位管理服务平台“上填报毕业生相关信息
2、按照预约时间,由人事管理部门派专人携带单位介绍信及经办人身份证及复印件等相关纸质材料到上海市学生事务中心进行现场申报。
上海应届生落户流程,可以参考下图:

上海积分落户网老师答:
上海应届生落户所需材料清单如下:
1、填写完整的《非上海生源应届普通高校毕业生进沪就业办理户籍申请表》(含此材料清单,请正反面打印)。
2、填写完整的《非上海生源应届普通高校毕业生个人信息表》。
3、由学校(或研究生培养单位)的毕业生就业工作部门盖章的毕业生推荐表。
4、填写完整的《就业协议书》。
5、由学校(或研究生培养单位)教务部门盖章的成绩单(按学期分列)。
6、由学校(或研究生培养单位)教务部门或就业工作部门盖章的外语和计算机等级证书复印件(验原件)。
7、由学校(或研究生培养单位)就业工作部门盖章的毕业生在其最高学历学习阶段所获各类奖项证书的复印件(验原件)包括以下两个方面:
(1)荣誉称号:校级(含校级)以上“优秀学生”、“三好学生”、“优秀毕业生”、“优秀学生干部”。
(2)重大奖励:全国性竞赛(含地方赛区,不含专项竞赛)获奖证书。
8、企业非法人用人单位按受理文件规定须另提供有关材料。
一对一规划顾问
为了确保您的测评结果更准确, 我们申请您留下联系方式以便我们人工审核后通过电话回访告诉您准确的测评结果。*您的信息受 《隐私保护声明》保护
提交成功



