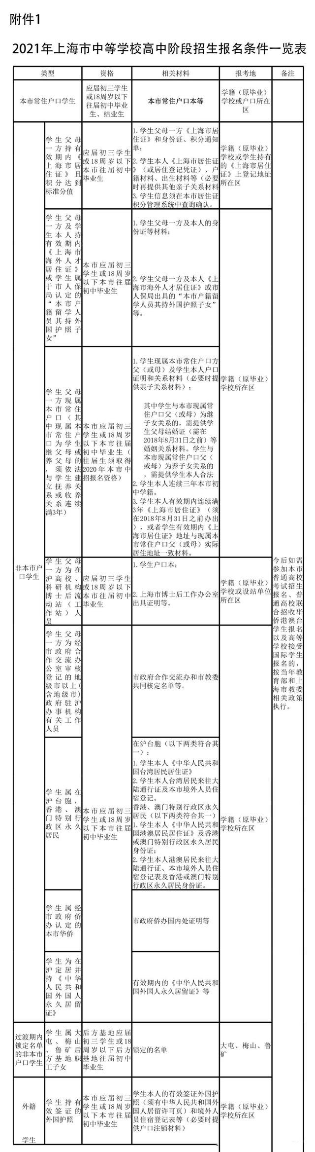
非沪籍子女在上海参加中高考,孩子能不能在上海参加升学考试,其实最关键的时间段就是在中考之前准备好上海居住证积分通知书,错过这个时间,孩子不仅不可以在上海参加中考,高考也会受一定的影响!

上海居住证积分葛老师解答:一般非沪籍的孩子在上海参加中高考,上海居住证积分通知书在孩子上海初二的下学期统一递交,最晚到初三的上半学期的五月份
上海居住证积分葛老师解答:因为外地孩子想要在上海参加高考,除了要满足父母一方上海居住证积分达标外,还需要子女是在上海参加中考的和在上海读完高中这两个条件
所以说如果没有在中考之前递交上海居住证积分通知书将会影响孩子能否在上海参加高考


上海居住证积分由四个指标组成,其中上海居住证积分达标分值是120分,只要满足120分就可以申请上海居住证积分

想要孩子在上海参加中高考的前提上海居住证积分通知书上有孩子的相关信息,且在孩子上学期间上海居住证积分需要一直满足120积分,直到孩子高考毕业。
拓展阅读:上海居住证积分达标,随迁子女进入公办学校就有更多的机会!
一对一规划顾问
为了确保您的测评结果更准确, 我们申请您留下联系方式以便我们人工审核后通过电话回访告诉您准确的测评结果。*您的信息受 《隐私保护声明》保护
提交成功



