在上海念书的应届毕业生申办上海户口有福了!最新公布的“双一流”建设高校及学科名单共有建设高校147所。其中,上海有哪些高校及学科上榜?应届生们赶快看看有没有你在读的大学!

如果你想要落户上海,却不清楚自己是否符合上海落户资格,可以通过以下方式获取你的落户资格!
上海落户资格查询入口:上海落户条件自测(点击查看落户资格)
上海积分落户网老师答:
复旦大学:
哲学、应用经济学、政治学、马克思主义理论、中国语言文学、外国语言文学、中国史、数学、物理学、化学、生物学、生态学、材料科学与工程、环境科学与工程、基础医学、临床医学、公共卫生与预防医学、中西医结合、药学、集成电路科学与工程
同济大学:
生物学、建筑学、土木工程、测绘科学与技术、环境科学与工程、城乡规划学、风景园林学、设计学
上海交通大学:
数学、物理学、化学、生物学、机械工程、材料科学与工程、电子科学与技术、信息与通信工程、控制科学与工程、计算机科学与技术、土木工程、化学工程与技术、船舶与海洋工程、基础医学、临床医学、口腔医学、药学、工商管理
华东理工大学:化学、材料科学与工程、化学工程与技术
东华大学:材料科学与工程、纺织科学与工程
上海海洋大学:水产
上海中医药大学:中医学、中药学
华东师范大学:教育学、生态学、统计学
上海外国语大学:外国语言文学
上海财经大学:应用经济学
上海体育学院:体育学
上海音乐学院:音乐与舞蹈学
上海大学:机械工程
上海科技大学:材料科学与工程
海军军医大学:基础医学
相关阅读:2022上海非全日制应届生落户上海,需要满足什么条件?
上海积分落户网老师重点解读:
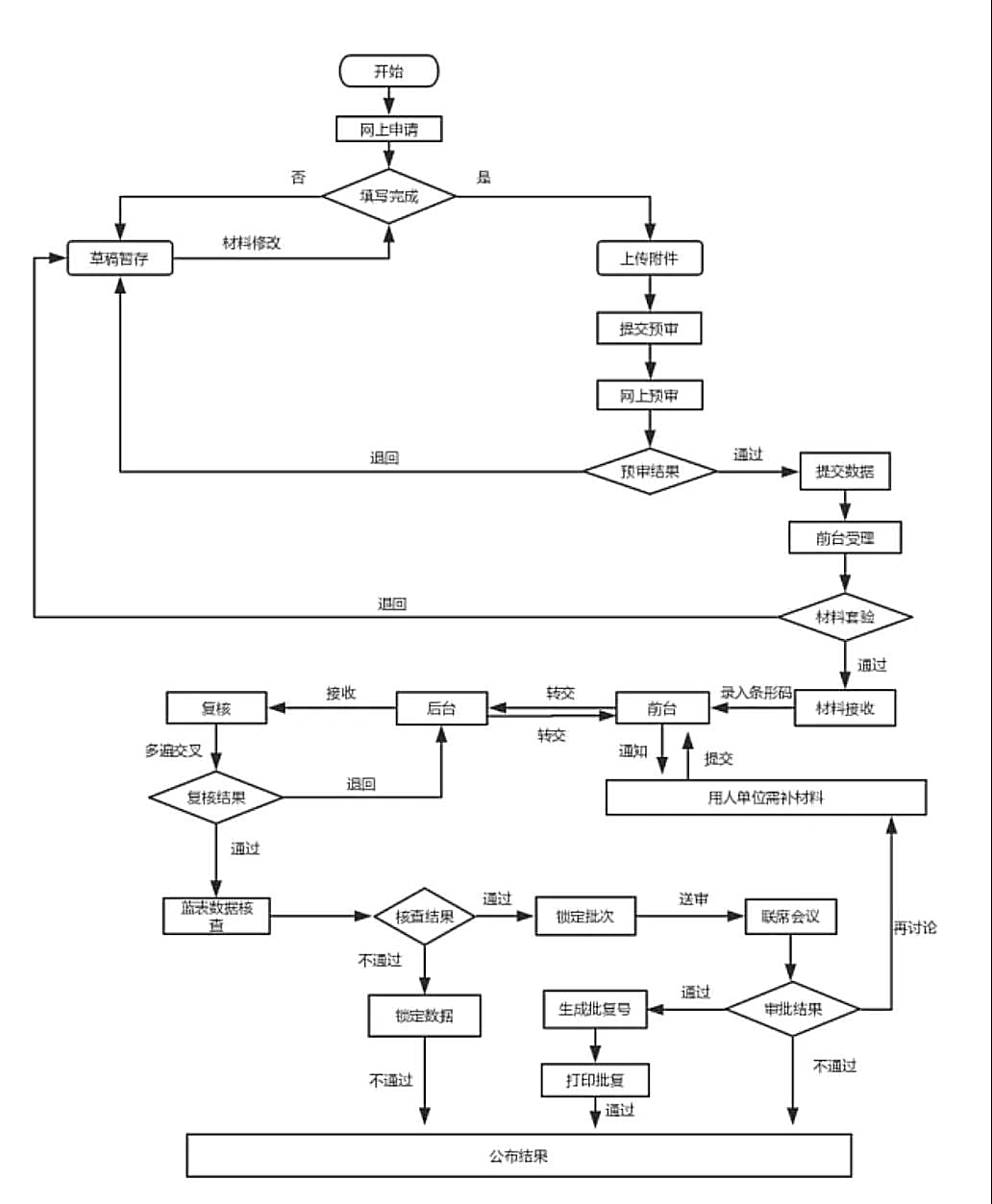
各位打算的今年毕业时落户上海的应届生们,一定要提前规划落户流程,留出准备落户上海的时间,不要错过这一年一次的落户机会!
上海应届生落户办理流程如下图:

一对一规划顾问
为了确保您的测评结果更准确, 我们申请您留下联系方式以便我们人工审核后通过电话回访告诉您准确的测评结果。*您的信息受 《隐私保护声明》保护
提交成功



