2022上海研究生直接落户新政出台,哪些院校的研究生毕业就能落户?哪些专业学科的学生一毕业就能落户?2022最新上海双一流高校及学科名单出炉!

点击查看你是否能拥有上海户口:上海落户条件自测(落户资格查询)
2022年非上海生源应届普通高校毕业生进沪就业申请本市户籍评分办法文件内提及在沪各高校硕士应届毕业生满足基本条件即可落户。
【也就是说,在沪各高校应届硕士生不用评分(不需要满足72分)满足基本要素,即可直接落户上海。】

1.一流建设高校应届生硕士不分专业,不用评分直接落户上海。
2.一流学科建设高校建设学科应届硕士生不用评分直接落户,其他学科依然要满足评分政策。
3.在沪所有高校应届硕士生不用评分直接落户。
4.在沪“双一流”建设高校的应届本科毕业生,在五个新城、南北地区、重点转型地区用人单位工作的,直接落户。
申报时间第一批为2022年7月4日至2022年8月31日(工作日);
第二批为2022年12月1日至2022年12月30日(工作日)
相关阅读:上海研究生落户新政放宽新细则2022,双一流落户院校名单必看!
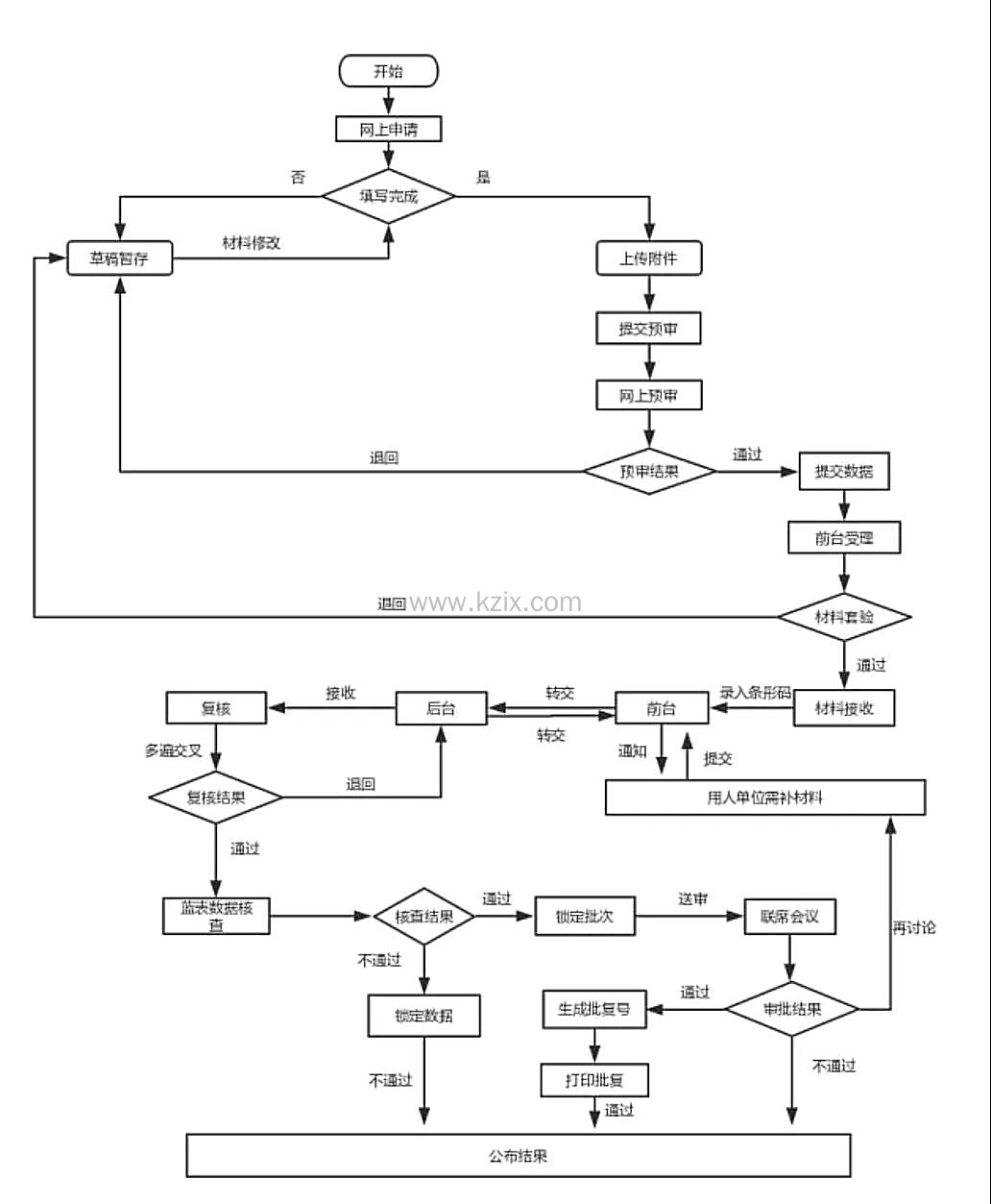
【申请单位】
受理经办机构下属(辖)用人单位、其他用人单位按以下流程申报。

【受理审核】
上海市学生事务中心收到申请材料后,对申请材料齐全的,给予受理,并出具接收材料回执单。
上海市学生事务中心依据《2022年非上海生源高校毕业生进沪就业评分办法》,(2022年非上海生源毕业生进沪就业落户标准分为72分。)对用人单位提交的申请材料进行初审并对相关信息进行公示后,报联席会议审定。
相关结果通过就业创业服务网予以告知。公布结果后,单位及获得落户资格的学生应在6个月内完成实际落户手续。

一对一规划顾问
为了确保您的测评结果更准确, 我们申请您留下联系方式以便我们人工审核后通过电话回访告诉您准确的测评结果。*您的信息受 《隐私保护声明》保护
提交成功



