应届生落户上海是最简单的上海落户通道,是拿上海户口最快的一种落户方式!2022年这几类应届生符合直接落户上海条件,有你吗?一起看看最新上海应届生落户条件新细则!

点击查看你是否能拥有上海户口:上海落户条件自测(落户资格查询)
受疫情影响,2022年非上海生源毕业生进沪就业申请本市户籍调整为分两批集中受理:
1.第一批为2022年7月4日至2022年8月31日(工作日);
2.第二批为2022年12月1日至2022年12月30日(工作日)。
符合条件的应届生赶紧抓住机会申报上海落户,这是此次以来上海应届生落户政策的大放宽,不管是本科还是硕士,上海本地院校还是外地院校,都有上海落户资格,一定抓住时代机遇!
2022上海应届生落户直接落户新政

2022上海高校落户新条件

相关阅读:上海应届生落户72分细则(2022最新版本),上海72积分攻略必看!
2022外地高校上海落户新条件

非上海生源毕业生进沪就业申请落户,须由用人单位一次性提交下列申请材料:
1.《2022年非上海生源应届普通高校毕业生进沪就业办理户籍申请表》(含申请材料清单);
2.《2022年非上海生源应届普通高校毕业生个人信息表》;
3.普通高等学校毕业生推荐表;
4.普通高等学校毕业生就业协议书;
5.成绩单;
6.外语等级证书;
7.计算机等级证书;
8.用人单位为法人企业的分支机构需提交相关证明材料;
9.最高学历学习阶段所获奖项证书;
10.最高学历学习期间获得发明专利证书及相关材料;
11.最高学历学习期间创业的相关证明材料;
12.其他相关材料。
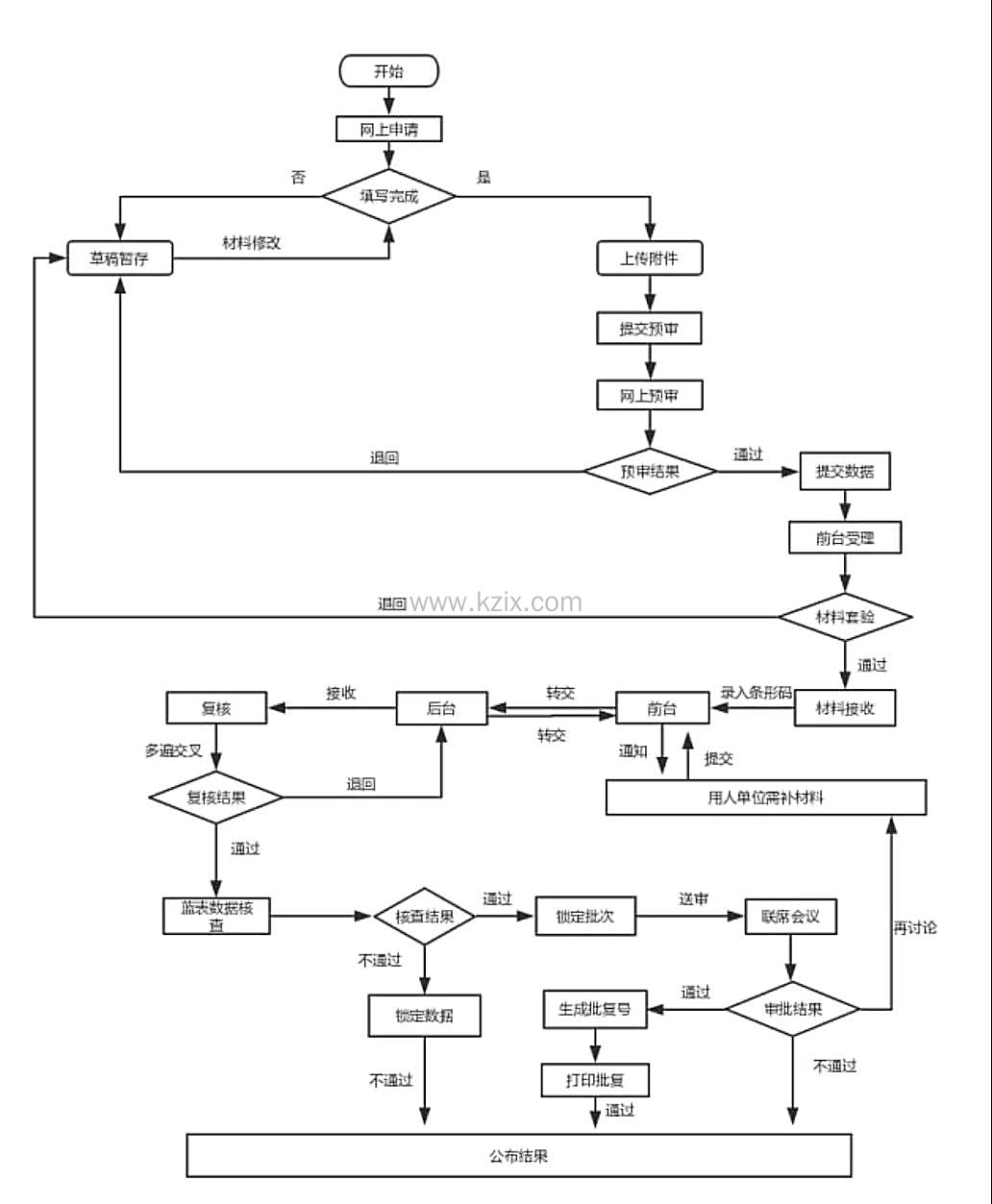
1.受理经办机构下属(辖)用人单位按以下流程申报
(1)在2022年7月29日前向上海市学生事务中心,提交《受理经办机构基本情况及下属(辖)用人单位登记表》(如下表格)
受理经办机构基本情况及下属(辖)用人单位登记表
填表日期:
|
基本情况 |
||||||
|
单位名称 (加盖公章) |
|
组织机构代码 |
|
|||
|
人事部门负责人 |
|
联系电话 |
|
|||
|
联系人 |
|
联系电话 |
|
|||
|
传真 |
|
电子邮件 |
|
|||
|
联系地址 |
|
|||||
|
下属(辖)用人单位 |
||||||
|
用人单位全称 |
信息登记号 |
组织机构代码 |
||||
|
|
|
|
||||
|
|
|
|
||||
|
|
|
|
||||
|
|
|
|
||||
|
|
|
|
||||
|
|
|
|
||||
|
|
|
|
||||
|
|
|
|
||||
|
|
|
|
||||
|
|
|
|
||||
(2),通过一网通办或登录上海学生就业创业服务网的“用人单位服务交流平台”,在网上填报相关申请信息,核对无误后网上提交给相应受理经办机构。
(3)备齐单位和非上海生源毕业生的相关书面材料,由本单位人事管理部门派人事专员携带身份证及单位介绍信至相应受理经办机构进行现场申报。
(4)审核通过后,在网上提交相关申请信息并预约时间,到上海市学生事务中心提交纸质材料。
2.其他用人单位按以下流程申报
如用人单位无相对应的受理经办机构,可通过一网通办或登录就业创业服务网上的“用人单位服务交流平台”,在网上填报相关申请信息,核对无误后从网上提交给上海市学生事务中心,按照预约时间,由本单位人事管理部门派人事专员携带身份证及单位介绍信等相关纸质材料到上海市学生事务中心进行现场申报。

一对一规划顾问
为了确保您的测评结果更准确, 我们申请您留下联系方式以便我们人工审核后通过电话回访告诉您准确的测评结果。*您的信息受 《隐私保护声明》保护
提交成功



