上海居转户落户,是非常大众的一种落户上海方式。因为它对学历没有过高要求,只要居住证、社保个税等满足一定的条件即可落户上海!很多人认为走居转户落户,至少需要7年时间,但其实并不是,部分上海居转户条件落户年限缩短,只需5年,快则3年,快来一睹为快!

30s测试自己是否具有上海落户资格 点击“上海落户条件自测”
条件一:有中级职称(7年+1.3倍社保)同时满足:
1.持有《上海市居住证》累计满7年;
2.持有居住证期间按照规定参加上海城镇社会保险满7年;
3.持有居住证期间依法在上海缴纳个人所得税;
4.有中级职称或技师,且应达到一定的市场化评价标准(市场评价标准正常要求社保达到近4年有36个月≥1.3倍);
5.从事与中级职称或技师相对应的工作;
6.用中级职称作为落户条件需要拥有可积分的大专及以上学历;
用技师作为落户条件需要证书的取得方式合规,如报名条件涉及到学历则需要学历合规。
条件二:没有中级职称(7年+2倍社保)同时满足:
1.持有《上海市居住证》累计满7年;
2.持有居住证期间按照规定参加上海城镇社会保险满7年;
3.持有居住证期间依法在上海缴纳个人所得税;
4.社保要求近4年有36个月≥2倍;
5.需要中专及以上学历(建档使用)。
条件三:3倍社保落户(5年+3倍社保)同时满足:
1.持有《上海市居住证》累计满5年;
2.持有居住证期间按照规定参加上海城镇社会保险满5年;
3.持有居住证期间依法在上海缴纳个人所得税;
4.工作岗位符合企业的科技和技能岗位;
5.社保要求近4年有36个月≥3倍。
1、临港工作+5年居住证社保个税+中级职称。
2、临港工作+5年居住证社保个税+最近4年内累计36个月社保基数达到1倍。
3、临港工作+3年居住证社保个税+中级职称+重点企业+核心人才。
4、临港工作+3年居住证社保个税+最近4年内累计36个月社保基数达到1倍+重点企业+核心人才。
点击图片 免费测试是否具备上海落户资格
临港5年居转户公司要求
1.单位注册地,实际经营地、税管地都在临港;
2.员工社保个税都缴纳在临港。
临港3年居转户公司要求
1.单位注册地,实际经营地、税管地都在临港;
2.员工社保个税都缴纳在临港;
3.在临港的重点产业名单内。
新片区重点产业布局: 集成电路、人工智能、生物医药、航空航天、新能源和智能网联汽车、智能制造、高端装备、离岸业务。
上海居转户临港落户申请材料:
1.自贸区临港新片区持有《上海市居住证》人员申办本市常住户口推荐函。
2.自贸区临港新片区持有《上海市居住证》人员申办本市常住户口个人基本情况表。
3.身份证原件及复印件。
4.《上海市居住证》原件及复印件。
5.劳动(聘用)合同原件及复印件。
6.相应年限本市个人所得税纳税证明原件及复印件。
7.单位营业执照(事业单位法人证书、社团法人或民办非企业法人证书等)复印件
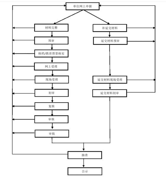
上海居转户临港落户申请流程:

1、张江工作+5年居住证社保个税+中级职称+最近4年内累计36个月社保基数达到1.3倍。
2、张江工作+5年居住证社保个税+最近4年内累计36个月社保基数达到2倍。
3、张江工作+3年居住证社保个税+中级职称+重点企业+骨干人才+最近4年内累计36个月社保基数达到1.3倍。
4、张江工作+3年居住证社保个税+重点企业+骨干人才+最近4年内累计36个月社保基数达到2倍。
张江5年居转户公司要求
张江5年居转户公司要求
单位注册地、财税户管地、办公地均在张江科学城范围内
张江3年居转户公司要求
(1)单位注册地、财税户管地、办公地均在张江科学城范围内
(2)符合集成电路、人工智能、生物医药、先进制造、高端服务、在线新经济、新基建、文化创意等重点产业领域发展导向
(3)上一年度纳税额不少于100万元(不含所得税)
上海居转户张江落户申请材料:
1.用人单位营业执照或独立法人证书复印件(需加盖单位公章)
2.近期带有税务征收机关名称的单位完税证明(1 张,需加盖单位公章)
3.申请人《上海市居住证》正反面复印件
4.申请人 1 寸或 2 寸证件照
5.用人单位出具《骨干人员说明》,包括申请人的任职岗位、职务、专业技能、工作业绩(如科研项目、专利、荣誉证书)等能够证明其为单位核心专业技术人员或中层及以上管理人员的内容及相关证明材料(需加盖单位公章)
6.用人单位聘用申请人的劳动合同(需加盖单位公章)
7.申请人身份证正反面复印件
8.申请人在张江科学城工作不少于 2年的证明材料,相对应的社保缴纳证明
注意:用人单位满足以下条件之一的,还需提供相应一种证明材料:
1.上一年度纳税额不少于 100 万元(不含个人所得税)的企业,提供带有税务征收机关名称的完税证明(需加盖单位公章)
2.承担国家级、上海市级重要科技创新项目的科研机构,提供相关项目证明材料(需加盖单位公章)
3.张江科学城重点引进的单位,提供单位简介、主要业绩说明及相关证明材料(需加盖单位公章)
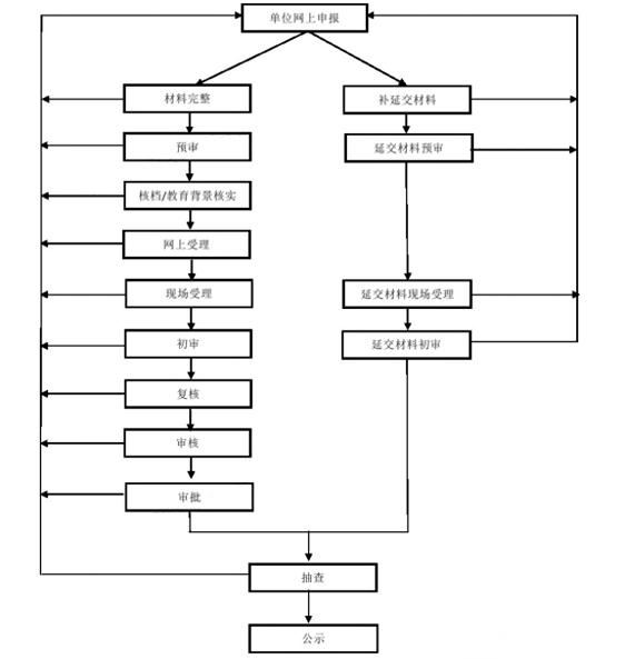
上海居转户张江落户申请流程:

以上就是2024年上海居转户条件相关整理。对上海居转户条件感兴趣的非沪籍朋友们,任何疑问都可以联系我们上海积分落户网的老师咨询!如果你不清楚自己适合哪种方式落户上海,也可以在线咨询我们,找到最适合自己的快捷上海落户方式!
上海积分落户 一站式服务
【点击下方按钮 立即咨询】
一对一规划顾问
为了确保您的测评结果更准确, 我们申请您留下联系方式以便我们人工审核后通过电话回访告诉您准确的测评结果。*您的信息受 《隐私保护声明》保护
提交成功



