办理上海落户是一项政策性强、流程复杂的系统工程,如果选择专业可靠的上海落户咨询服务机构,能帮您精准评估、规避风险、节省大量时间精力。因为无论是个人申请还是企业为员工办理,在准备过程中遇到政策解读、材料审核或流程上的疑问,直接咨询官方机构是最权威的途径。下文为您整理了上海市16个区人才服务中心的落户办理咨询电话与详细地址,建议提前电话联系,确认办理范围与所需材料,避免徒劳奔波。

不确定自己是否符合上海落户条件?点击【上海落户条件自测】一键自查
以下是上海16区落户上海办理的咨询电话和地址,供大家参考:
📍徐汇区
地址:徐汇区番禺路865号
电话:23037132
办理时间:周一至周六 8:30-17:00
📍青浦区
地址:青浦区外青松公路6189号
电话:69714191
办理时间:周一至周六 8:30-11:30; 13:30-17:00
📍崇明区
地址:崇明县翠竹路1501号2楼
电话:39360053
办理时间:周一至周六 8:30-11:30; 13:00-17:00
📍静安区
地址:静安区胶州路415号
电话:22177650
办理时间:周一至周六 8:30-17:00
📍闸北区
地址:闸北区天目中路578号二楼
电话:22040557
办理时间:周一至周五 8:30-11:30; 14:00-17:00
📍浦东新区
地址:浦东新区合欢路2号(边境证、准迁证)、浦东新区云山路1500号(户口咨询)
电话:合欢路22045072、云山路22045660
办理时间:合欢路周一至周五 9:00-11:30; 13:30-16:30;云山路周四 9:15-11:30; 14:00-16:00
📍杨浦区
地址:杨浦区平凉路2057号
电话:22170616
办理时间:周一至周五 8:30-11:30; 13:30-17:00
📍嘉定区
地址:嘉定区嘉戬公路118号
电话:69989126
办理时间:周一至周六 8:30-11:30; 13:30-16:30
📍宝山区
地址:宝山区铁通路516号(准迁证、边境证)、宝山区克山路199号(户口咨询)
电话:铁通路56604991;克山路28950083
办理时间:铁通路周一至周六 8:30-11:00; 13:30-17:00;克山路每周二、四 8:30-11:30
📍长宁区
地址:长宁区威宁路201号接待大厅
电话:23039194
办理时间:周一至周五 8:30-11:30; 13:30-17:00
📍普陀区
地址:普陀区大渡河路1913号
电话:22049520
办理时间:周一至周五 8:30-11:30; 13:30-17:00
📍松江区
地址:松江区中山东路290号
电话:24066719
办理时间:周一至周五 8:30-11:30; 13:30-17:00
📍虹口区
地址:虹口区大连路839弄2号3楼
电话:23032564
办理时间:周一至周五 8:30-11:30; 13:30-17:00
📍黄浦区
地址:黄浦区河南南路660号
电话:23034270
办理时间:周一至周六 8:30-17:00
📍闵行区
地址:闵行区莘建东路201号
电话:34120842
办理时间:周一至周五 8:30-16:30
📍奉贤区
地址:奉贤区解放东路58号(临时居民身份证、边境证)、八字桥路676号(户口咨询、准迁证)
电话:33611510
办理时间:解放东路周一至周五 8:30-11:30;八字桥路周一至周五 13:30-17:00
📍金山区
地址:金山区石化蒙源路110号
电话:37990110 * 65296
办理时间:周一至周六 8:30-11:00; 14:00-16:30
上海落户办理流程主要包括以下几种方式:居转户落户、人才引进落户、留学生落户和应届生落户。以下是各种落户方式的简要流程和所需时间:
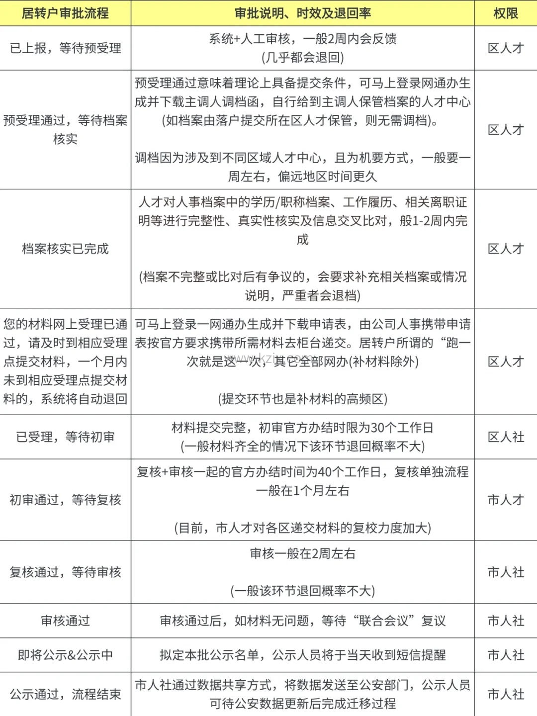
(一)居转户落户流程:

(二)人才引进落户

(三)留学生落户

(四)应届生落户

无论大家选择哪种落户方式,不仅要满足基本条件,且要规避很多问题,否则即使申请了也是会被退回的
(一)社保和个税问题
💣社保缴纳基数不足:社保缴纳基数是上海落户的硬指标,不同落户方式对社保基数的具体要求不同。
💣重复社保:异地重复社保会导致落户申请被退回,需要重新累计时间。
💣社保和个税不一致:社保和个税的缴纳单位必须一致,且社保基数与个税基数相差不能超过10%。
(二)居住证问题
💣居住证年限不够:居住证需要累计满7年或5年,具体年限要求根据落户方式而定。
💣居住证必须是长期居住证:2018年前的临时居住证不能作为落户所用。
(三)学历和职称问题
💣专本套读:大专还没毕业就开始读本科的学历不被认可。
💣学历断档:学历审核从高中阶段开始,如果学历断档,落户申请不予通过。
💣职称证书不能用:职称证书必须在上海落户认可的职称目录中,且与工作岗位相匹配。
(四)档案问题
💣非全日制学历档案缺失:高中及以上学历的申请人必须有档案,档案缺失需要重新建档。
💣外地离职证明缺失:涉及外地工作经历的,必须提供外地离职证明。
(五)其他问题
💣落户申请期间离职:落户申请期间不建议离职,以免影响落户进度。
💣落户成功后需要办理哪些手续:落户成功后,需要办理劳动手册、存档证明、更换社保卡等手续。
落户上海做好前期准备工作,申请落户时才能顺利通过严格的审核。建议大家如果有落户上海的打算,可以尽早咨询规划起来了,上海落户咨询服务电话+地址对照文中自取,或直接点击下方按钮,咨询专业老师,1对1解决您的落户问题~

一对一规划顾问
为了确保您的测评结果更准确, 我们申请您留下联系方式以便我们人工审核后通过电话回访告诉您准确的测评结果。*您的信息受 《隐私保护声明》保护
提交成功



