2025上海外地配偶落户政策主要提供了 “投靠落户” 与 “随调随迁” 两种途径。投靠落户无学历社保要求但耗时较长,一般只对婚姻持续时间有要求。随调随迁则是在人才引进、留学落户等过程中,配偶可同步申请,需提供配偶社保及工作证明,审批更快。那么配偶落户上海具体有哪些要求一起来看~

不确定自己是否符合上海落户条件?点击【上海落户条件自测】一键自查
🔆夫妻10年落户
外省市人员与具有上海市家庭常住户口的居民依法办理婚姻登记满10年、年满35周岁,可准予其在配偶户口所在地落户。
💠划重点: 结婚后夫妻一方落户上海,配偶也需要在落户后开始计算婚龄满10年,才可以申请落户
🔆夫妻7年落户
外省市少数民族及归侨、归侨子女、华侨子女与具有上海市家庭常住户口的居民依法办理婚姻登记满7年,可准予其在配偶户口所在地落户
🔆两地分居投靠落户
1)夫妻一方是上海户口,另一方不是上海户口且在外地工作(或者工作过),又属于专业技术人员或管理人员,
2)在满足“一定条件”前提下,可以随调到上海落户,为上海做贡献,同时又解决了人才的家庭困难。
3)符合条件的配偶申请调沪,根据在沪方或者调沪方的条件不同,分为五年、三年和“一年”三个级别。
🔆夫妻5年落户
💠残疾配偶情况:
外省市人员与本市残疾居民依法办理婚姻登记满 5 年,可准予其在残疾配偶户口所在地落户(本市残疾居民需持有有效期内的《中华人民共和国残疾人证》) 。
💠支内、知青家庭:
本市支内、知青人员及其生育的子女与本市常住户口居民(在本市户口登记满 5 年)婚姻登记满 5 年的,可以在配偶户口所在地落户 。
注意:
1、在申请夫妻投靠落户时,上海户籍配偶需持有家庭户房产,且所有产权人签署同意落户意见书 。
2、2025 年新规取消 “无违反计划生育” 证明,改为签署承诺书,简化了部分手续。

根据《持有〈上海市居住证〉人员申办本市常住户口办法》:持证人员的配偶符合规定条件的,可以同时申请办理本市常住户口;不符合条件的,可以按照现有投靠落户政策办理。16周岁以下的未成年子女以及16周岁以上并在普通高中就读的子女可以随迁。
✅具体条件为:
符合“在本市作出重大贡献并获得相应奖励,或者在本市被评聘为高级专业技术职务或者高级技师(国家一级职业资格证书)且专业、工种与所聘岗位相对应的的居转户人员”,其配偶在本市有稳定工作、缴纳本市职工社会保险并已办理《上海市居住证》的,可以同时申办本市常住户口。
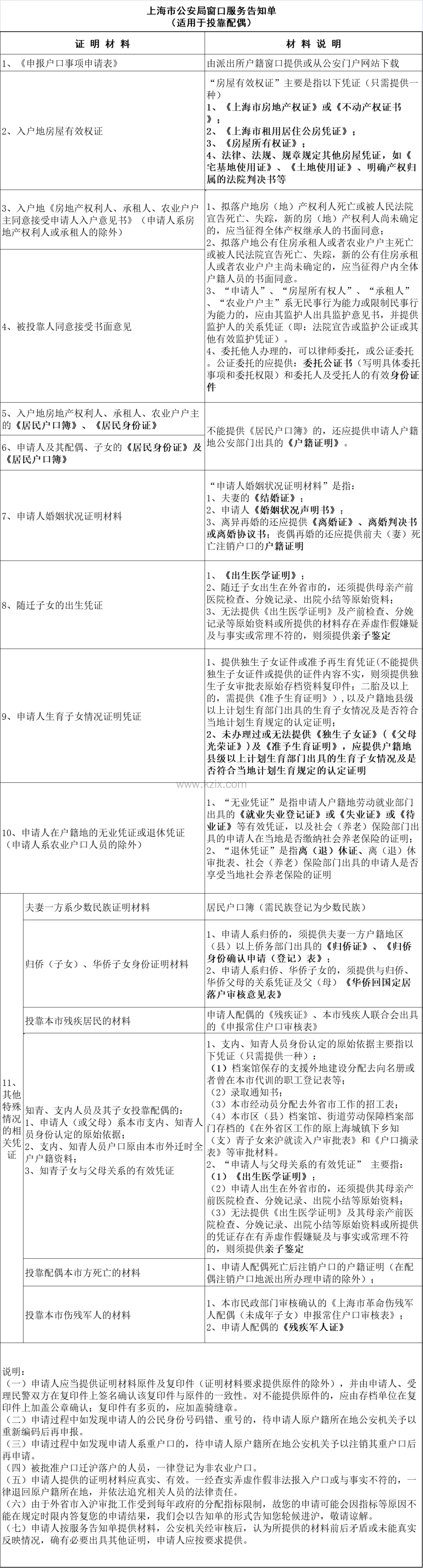
以上是2025上海外地配偶落户政策以及申请材料清单,如果还有不清楚的其它问题,可以点击下方在线咨询,专业顾问老师随时在线答疑!一对一规划解答落户上海、提升学历、申请职称、积分上学等方面遇到的疑难问题。

一对一规划顾问
为了确保您的测评结果更准确, 我们申请您留下联系方式以便我们人工审核后通过电话回访告诉您准确的测评结果。*您的信息受 《隐私保护声明》保护
提交成功



