留学生落户上海办理上海户口需要满足什么条件?应届生落户上海如何办理上海户口?最新2022上海户口迁入流程,下半年办理上海户口的小伙伴们赶紧看过来!

是否拥有上海落户资格,提前判断,落户不迷路!
点击查看你是否能拥有上海户口:上海落户条件自测(落户资格查询)
留学生落户上海学历要求:
1.在国(境)外高校学习获得博士学位,累计在外学习时间>=1年
如果是中外合作办学,联合培养等性质毕业生,累计在外学习不少于半年
2.在985+211高校获得全日制本科,学士以及上学历,并在国外高校学习获得硕士学位
在非985+211获得全日制本科及以上学历学位并在国(境)外高水平大学获得硕士学位
在国(境)外高校学习获得学士学位和硕士学位
3.在国(境)外高水平大学学习获得学士学位。
4.在国内获得硕士研究生及以上学历学位或取得副高级及以上专业技术职务任职资格后,赴国(境)外高校或科研机构进修、做访问学者等满1年
相关阅读:上海留学落户新政策2022年最新细则,留学生落户上海条件放宽!
以下留学生不满足上海落户条件:
(1)国内最高大专学历+境外本科(大专转学分)
(2)最高为学历为国外大专
(2)最高学历为HND形式的本科
问:什么是HND起点留学生?
上海积分落户网老师答:
HND是英国高等教育文凭,开发学生在工作中需要的实际技能的高等职业教育文凭证书。
HND本科,前3年在国内学习,第4年前往英国大学留学,没有国内毕业证和学位证,只有国外本科毕业证书。
HND起点硕士,取得HND本科学历后,在境外取得硕士学历。
HND本科不能落户上海,HND起点硕士可以落户上海。
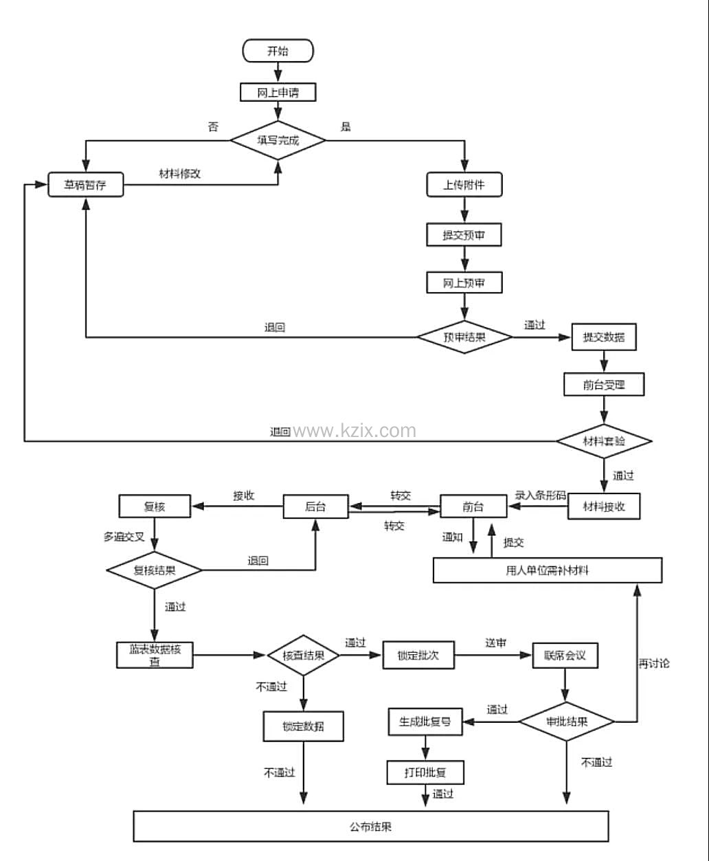
2022上海留学生迁户口流程图

应届落户上海需要花费的时间和经济成本都不高,没有社保压力,符合要求即可在规定时间内申请,如果院校满足要求,还可以直接落户上海。
如果不满足直接落户条件,上海72分的积分制也可以落户上海,但是有一定难度的,学位、成绩、外语水平、计算机水平等都会影响评分结果,所以需要同学们在读书期间就认真规划!
相关阅读:抓住机遇!应届生上海落户条件2022最新细则,这几类应届生直接落户!
学生身份落户上海注意事项:
1.没找到工作,无合适签约单位或单位不愿配合申请沪籍,无法落户。
2.留学生落户上海签约形式不符要求(留校、中智、外服等等第三方派遣形式),不可申请上海留学生落户。
3.应届生落户上海签约单位不符要求(单位注册资金、注册时间、非法人机构等等),无法落户上海。
4.自己评分不够或存在疑问,需要确定,提前正确预判是否符合上海落户条件,不要白费功夫。
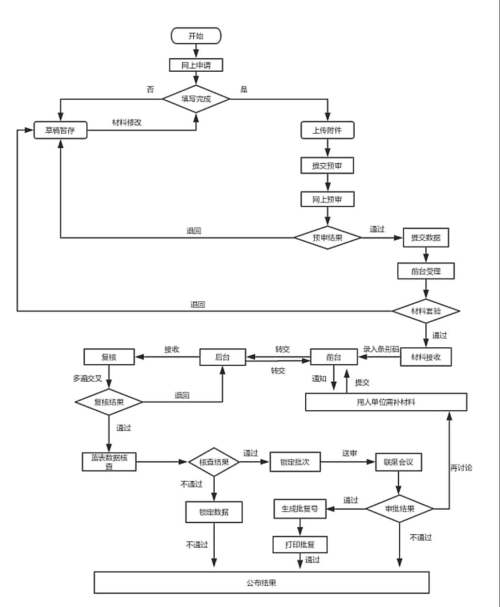
2022应届落户上海迁户口流程图

一对一规划顾问
为了确保您的测评结果更准确, 我们申请您留下联系方式以便我们人工审核后通过电话回访告诉您准确的测评结果。*您的信息受 《隐私保护声明》保护
提交成功



